Ansys Circuit - EMI filter 삽입손실 해석 사례
홍영기 | 2026년 01월 29일
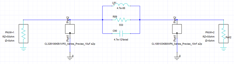
- Ansys Circuit에서 Lumped Element R, L, C는 우측 Component Libraries에서 Groups 클릭 후 검색을 하면 찾을 수 있습니다.

- Touchstone 파일은 Nport 그룹에서 Nport로 추가할 수 있습니다.

- Port는 상단 Port 아이콘을 클릭하여 사용할 수 있습니다.
- 필터의 각 포트가 50옴 종단이 되도록 Symbol은 Microwave Port를 사용합니다.

- 회로는 위 그림과 같이 π형 필터로 구성하였습니다.
- 중앙 병렬로 연결된 R, L, C는 Lumped Element를 이용한 인덕터의 등가회로입니다.
- 양쪽은 커패시터의 Touchstone파일을 사용하여 회로를 구성하였습니다.

- 필터의 삽입손실을 보기 위해 S21을 Plot하였습니다.
- 결과는 위 그림과 같습니다.